
《中国共产党百年瞬间》

△中国行政区划地图(1949-1953年)
1954年6月20日,《中央人民政府关于撤销大区一级行政机构和合并若干省市建制的决定》公布。按照《决定》,在解放战争中形成的六大行政区被撤销;一些省市被合并或撤销,如辽东、辽西两省合并为辽宁省,松江与黑龙江合并为黑龙江省,宁夏与甘肃合并为甘肃省,长春、武汉、西安等11个直辖市改为省辖市。

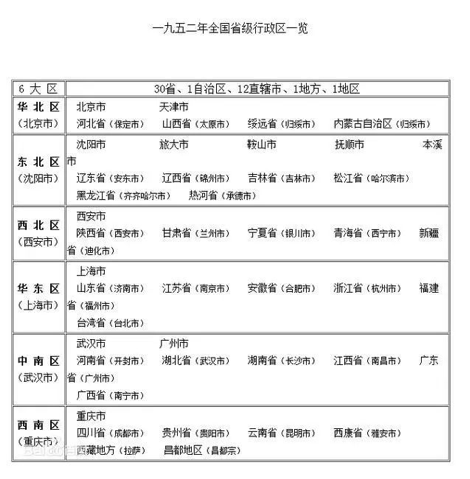
△1952年全国省级行政区一览图
中国社会科学院中国历史研究院学者杨博:为什么要把大区制调整?原因第一个首先是经济建设,而且各大行政区,因为他们那个解放的时间有早有晚,所以它制定了很多参差不齐的单行法规,这和国家计划经济的统一性和强制性是发生冲突的。

△1951年辽东省复县土地执照
新中国成立之初,出于党政军一体化管理的需要,曾设立了东北、华北、西北、华东、华南、西南六大行政区域,中央人民政府授权各大行政区人民政府或军政委员会对其所辖的省市区实施领导和监督。
军事史专家徐焰:1948年11月东北全境解放,由东北局和东北人民政府统一管理,在行政区划上也改变了国民党的9个省划分,不过还是划了6个省,也就是辽东省、辽西省、吉林省、松江省、黑龙江省和热河省。另外沈阳、长春、旅大、鞍山、抚顺、本溪、哈尔滨这些工业城市是直辖市。一个东北大区下属了这么多省、市和行政机构,还是显得层次太多了。

△热河省1914年2月建立,1955年7月30日撤销
1955年7月,第一届全国人民代表大会第二次会议决定撤销热河省和西康省,从此,这两个省份作为行政区划在地图上不复存在。当年正在西康省农林厅工作的谢世杰还记得,他当时被派到了雅安行署农业科工作。

△西康省,1939年建立,1955年撤销,在历史上只存在了16年
原四川省委书记谢世杰:但是地点没变,还是在雅安。工作的任务也没变,一心还是想到农民的事,为农民怎么把庄稼守护好,使其能够多打粮食。

△察哈尔省1912年建立,1952年被撤销,南部归山西、北部归河北,存在四十年
此后几十年,国家根据不同时期政治经济形势和生产发展的需要,对全国行政区划又陆续进行过几轮大的调整,各省份、直辖市的工作逐渐步入正轨。如今,很多地方的地理称谓都发生了变化,但当地的历史文化却一直世代流传,生生不息,如同这首发源于当年西康的康定情歌,永远诉说着人们对美好生活的深深向往。
《康定情歌》:跑马溜溜的山上,一朵溜溜的云哟,端端溜溜地照在,康定溜溜的城哟,月亮弯弯,康定溜溜的城哟……